DBA’s system of unit types and army unit cap makes for a very streamlined and efficient system. I played a few games and found it quite rewarding, but sold my 6mm Romans/Britons in a house move a long time ago.
Being a big fan of the early medieval period and cognisant of the overlap in style of a number of the armies, I have put together a roadmap which will allow one to bootstrap with the minimum variety of elements to create a historically plausible set of armies to fight each other, much like the Aggression Campaign I fought in WFB4e in this blog.

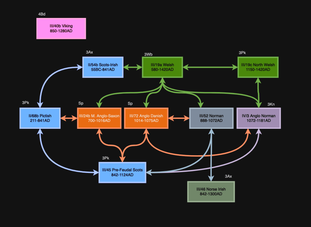
The first thing to do was identify a number of armies with overlapping elements and how they relate to each other.
The first clash

The first army to build an Anglo-Saxon and Anglo-Danish hybrid army with with three units of 4Bd Huscarls, eight Sp (Select Fyrd) and one Ps (Archers).
The OpFor in this case are Normans – nine units of 3Kn (Proto Knights) and three 3Bw.
Old Saxon doesn’t really fit into the historical conflicts, but one could simply use the 4Bd of the Anglo-Saxons as 4Wb to create this army also.
variaties of Normans and Angles

At this point, one could add two Cv and three Wb to the Angles to field as Sub-Roman British, and four of 7Hd (Great Fyrd) for army list variety if one so desired.
To represent an Anglo-Norman force, one can pinch the Sp and Ps from the Angles list – since they can’t fight each other anyway. Later on, the Anglo-Normans can theoretically also utilise spare 3Lb or 3Ax as Welsh allies replacing the PS.
Picts and pikes

With an Anglo-Norman force hybridising the existing units, the next stop is to create a standalone – and there are a number of Fast Pike lists which are historically accurate enemies.
To represent the Pictish, North Welsh and Pre-Feudal Scots one needs ten 3Pk, 2LH, 3Ps, 4Wb and one Cv. This yields Pre-Feudal Scot vs Norman/Anglo-Norman, Pict vs Middle Anglo-Saxon, North Welsh vs Anglo-Norman.
Irish and auxilia

The last variation (aside from the obligatory “oops all 4BD” Vikings) are Auxilia based lists – Norse-Irish, Scots-Irish and Welsh.
These three armies require in total three 4Ax, nine 3Ax, four PS, and one Cv.
This yields Scots-Irish vs Pictish, Norse-Irish vs Norman, Welsh vs Anglo Saxon/Anglo Danish, Norman, Anglo-Norman
Efficiencies
Other than where noted, I am assuming all historical opponents should be able to fight each other, and this creates more than dozen unique armies and match-ups, with another dozen through the vikings.
Figures
I’ve been fiddling with 2mm figures on-and-off for a while, and I feel of all eras it suits ancients very well and I’ve long been inspired by this article: https://www.tinytintroops.co.uk/Res/2mm/2mm_DBA_15mm.htm

My gut feeling for this is to design and print single-piece units and bases for the various unit types in DBA – with minor variations in exceptional circumstance. Quite whether I ever get to it…
Leave a comment